1月19日,国家自然科学基金委员会正式发布《2026年度国家自然科学基金项目指南 》。

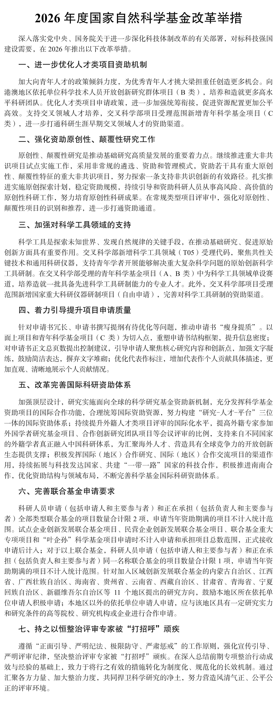
改革举措

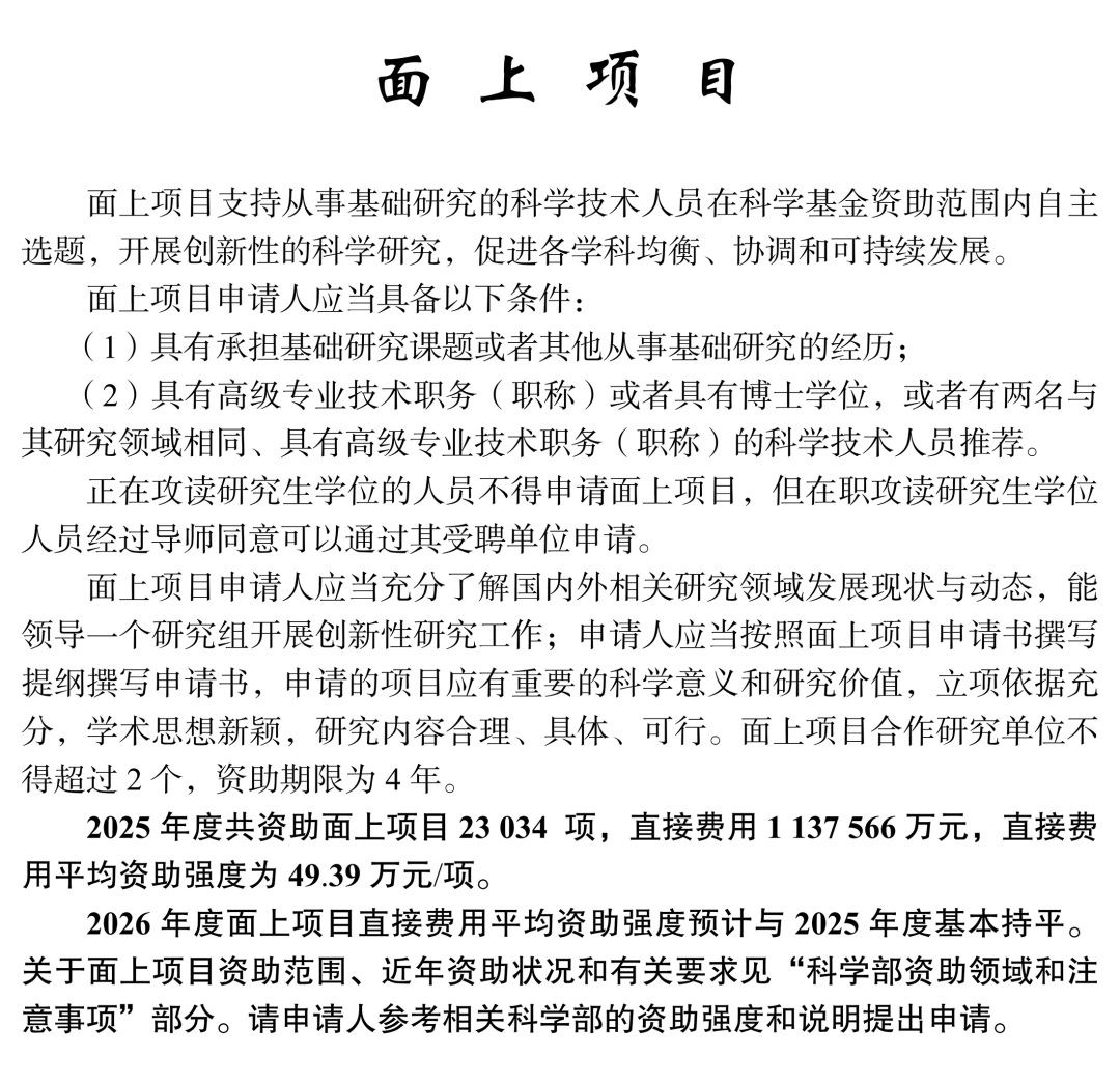
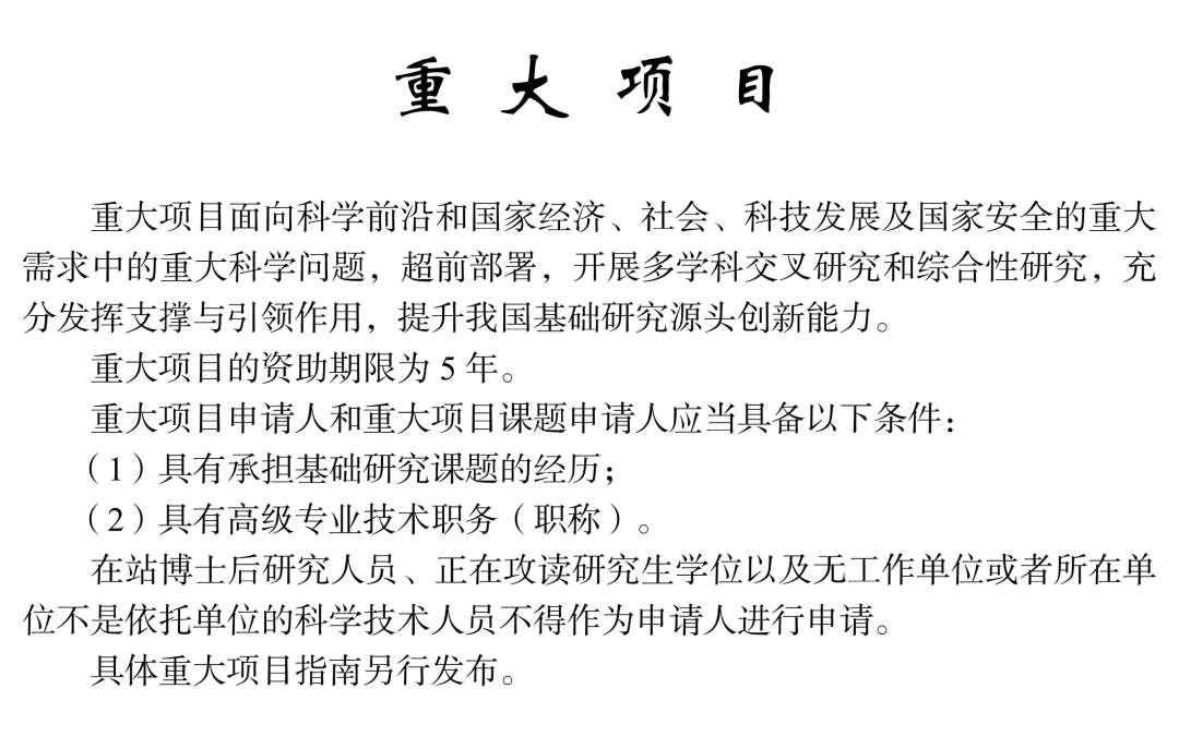
部分项目申请规定













云准医药科技(上海)有限公司是一家专注于提供单细胞多组学、空间多组学和SomaScan蛋白质组学科研服务的公司。
围绕疾病生物学研究、药物研发、新型诊断技术开发等生物医学领域和公共卫生等全民健康领域,云准实验室已经与众多客户产生合作。
合作方向涉及肿瘤、免疫、慢病、罕见病等诸多方向以及公共卫生等全民健康领域。涉及疾病机理机制研究和分子分型、生物标记物发现、药物新靶点发现、药物机理机制研究、临床前和临床研究以及临床检测等细分领域。
一直以来,质量意识和技术创新都是云准实验室的立身之本。
未来,云准将以创新为驱动,继续对产品进行深度整合与开发,推动慢病诊疗、罕见病研究、肿瘤免疫治疗、病理诊断技术以及药物研发领域的突破性发展,必将为这些领域带来革命性变化。
单细胞+空间多组学技术服务
单细胞原位空间蛋白组表型分析服务 | 空间转录组整体解决方案服务 | PhenoImager多色荧光免疫成像技术服务 | 单细胞多组学解决方案 | 流式细胞分选技术服务 | 激光显微切割服务
显微成像扫片服务
活细胞成像及玻片扫描服务 | Marianas LightSheet 成像技术服务 | CTLS 组织透明化成像服务
基因测序服务
全外显子测序服务 | MassARRAY 核酸质谱基因分型检测 | 肿瘤分子诊断服务
高通量蛋白组学服务
SomaScan新一代高通量蛋白组学检测服务 | Krex自身抗体检测方案
全代谢组检测服务
非靶向代谢检测服务 | 全靶向代谢检测服务 | 靶向代谢检测服务

云准医药科技(上海)有限公司
地址:上海市徐汇区桂平路333号5号楼7楼
电话:021-64157928
邮箱:marketing@accuramed.com
云准医药科技(广州)有限公司
地址:广州市海珠区广州国际生物岛,百济神州创新中心5楼510-511
电话:020-22066070
雲準生物科技有限公司
地址:香港新界香港科技园二期9W1楼CCC13室
电话:852 5933 6081